Architecture
FSM uses several core components, and is built on top of these reusable building blocks to deliver citizen services as part of Faecal Sludge Management (FSM).

Core Components
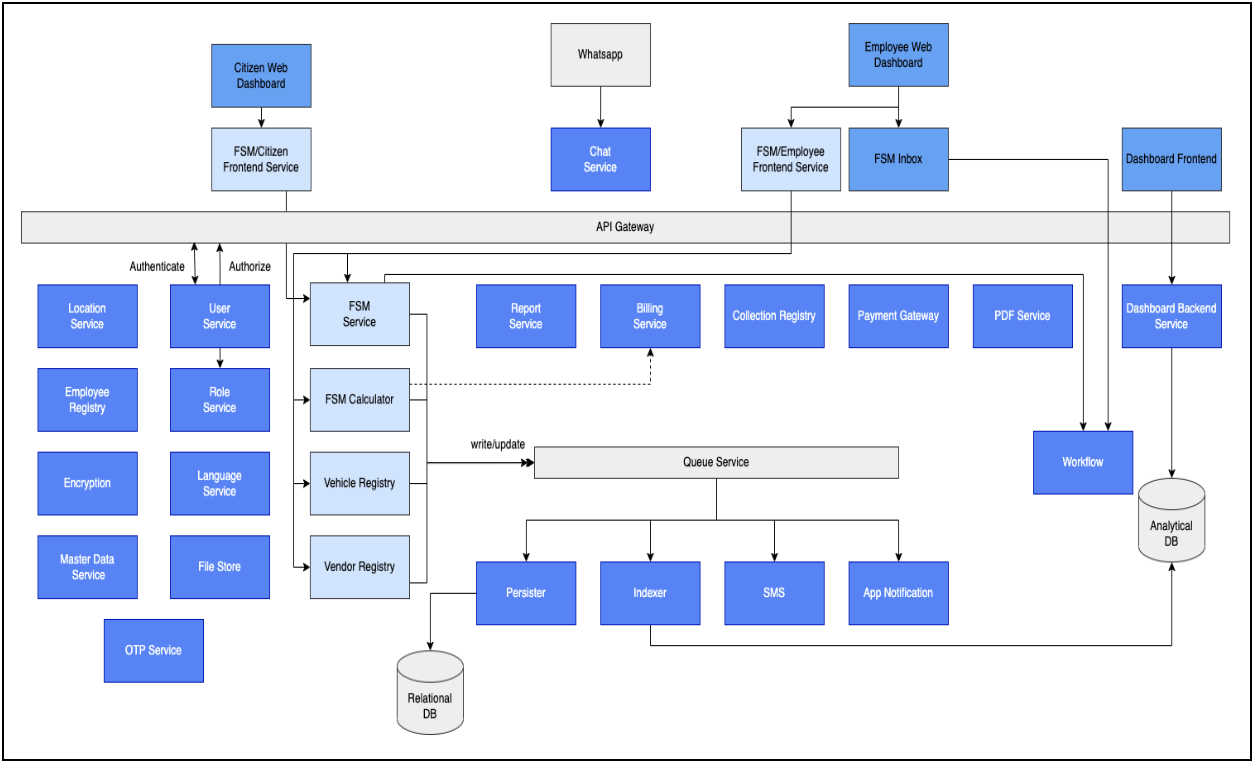
To develop a new service, one needs to create a micro-service and make it available through the API gateway. The API gateway calls the User Service for authentication and the Access Service for authorisation. The service developer can configure the roles and map the roles and actions using the Master Data Management Service.
Citizen Dashboard: The service user interface can be developed as part of the Citizen Dashboard or can be an independent solution. The citizen can log in using a mobile number and OTP. They can apply for a new service using the service UI. The File Store Service allows users to upload relevant documentation.
The Persister Service stores the submitted application asynchronously into the registry. The PII data is encrypted using the Encryption Service before storing. All changes are digitally signed and logged using the Signed Audit Service (ongoing). The Indexer Service transforms and enriches the application data. The Indexer Service also strips the PII data and sends it to the Analytics Data Store(ElasticSearch).
The Dashboard Backend Service executes configured queries on the stripped data and makes the aggregated data available to the Dashboard Frontend for the administrator or employee view. The views are in accordance with the user role access which is also configurable.
The Billing Service generates a demand based on the calculation logic for the given service delivery. Based on this demand, a bill is generated against which the payment has to be made. The citizen can either make an online payment or can pay at the counter (offline payment). The Payment Gateway Service is called for online payments and this is integrated with third-party service providers. The service routes the citizen to the service provider's website and then back to the citizen's UI once the payment is successful.
The Collection Service is the payment registry and records all the successful payments. For offline payments, a record is made in the collection service after the collection of the Cash/Cheque/DD/RTGS. The allowed payment modes are configurable. The PDF service is used to generate receipts based on a configurable template. The service then triggers the Workflow Service to assign tasks for verification and approval. Workflows can be configured.
The Employee Service allows employee registrations and enables them to log in using the Employee Dashboard. The dashboard displays the list of pending applications as per the employee's role. The employee can perform actions on these applications using the employee UI for the service. As the status changes or actions are taken on the applications, the relevant SMS and Email Notification Service sends the updates to the applicant. Once the application is approved, the applicant can download the final certificate which is generated using PDF Service.
DIGIT has multi-tenant configuration capabilities. The Location Service allows the configuration of the tenant hierarchy and maps multiple tenants like country, state, district, or state, department, and sub-department. Each tenant can have their own configurations for service, roles, workflows etc. This allows for variations across different agencies in tune with the local context. The Language Service facilitates the support of multiple languages in DIGIT. This service stores the translations in multiple languages.
FSM Components
Faecal sludge management (FSM) is a system that enables citizens to raise a request for septic tank cleaning with their urban local bodies (ULBs) directly or by reaching out to the ULB counter. Citizens can track the application, make a payment for the charges and rate the service. Citizens can track the application, make a payment for the charges and rate the service.
The FSM calculator is a system that enables the FSM administrator to create billing slabs for the FSM application(s) with different combinations of property type, slum, tank and capacity. It generates the demand after calculating the charges for the given application using the billing slab already configured.
The vendor registry is a system that enables urban local body (ULB) employees to create and search for a vendor, that is, the desludging operator (DSO) and driver entities with appropriate vehicle entities for the FSM application. The vendor registry is a system that enables urban local body (ULB) employees to create and search for a vendor, that is, the desludging operator (DSO) and driver entities with appropriate vehicle entities for the FSM application.
The vehicle registry is a system that enables urban local body (ULB) employees to create and search vehicle entities, schedule vehicle trips for FSM application, and track vehicle trips. A vehicle registry is a system that enables ULB employees to create and search vehicle entities, schedule vehicle trips for FSM application, and track vehicle trips.

Last updated
Was this helpful?