FSM Vendor Registry
Details for registering new vendors
Overview
The vendor registry is a system that enables urban local body (ULB) employees to create and search a vendor, that is, the desludging operator (DSO) and driver entities with appropriate vehicle entities for the FSM application. This document contains the details about how to set up the vendor and describe the functionalities provided.
As part of the worker welfare v1.0, a new worker registry concept is being introduced. The creation of a worker, updation of details, searching and tagging a worker for different operations on sanitation programmes will be covered. We will leverage the Individual Registry for storing and querying details about a worker.
The individual service is an enhanced version of the user service that houses data about individuals. The individual service is being re-used from DIGIT Health.
Pre-requisites
Before you proceed with the configuration, make sure the following pre-requisites are met:
Java 8
Kafka server is up and running.
egov-persister service is running and has a vendor-persister config path added in it.
PSQL server is running and database is created to store FSM application data.
Following services should be up and running:
- egov-mdms-service
- egov-user-service
- boundary-service
- vehicle-service
Key Functionalities
EXISTING
Added payment payment preference and agency attributes for DSO.
Added gender attribute in the create and update APIs for vendor.
Updated the vendor search API to add vehicleCapacity in the search parameter to search all vendors matching the vehicle capacity specified in the search parameter.
Introduced the vendor tab.
Option to add/remove/update vendors individually.
User can add vehicle and
driver.Search for the list of all vehicles not associated with any vendors.
Users can enable or disable the vendor.
Part Search for FSM Registry Vendor Tab by vendor name
Updating vendor information, such as Gender, Mobile number, and Locality/Mohalla in FSM Registry.
ENHANCEMENT
Changes from Version 1.3.1 is 1.4.0
Change from driver concept to worker.
Deprecation of the driver table.
Backward compatibility for existing drivers (converting a driver user into an individual and mapping/backfilling to vendors).
Introducing worker vendor mapping.
Creation of workers directly using Individual registry APIs.
Kafka Topic Details
Save vendor topic
save-vendor-application
Update vendor topic
update-vendor-application
Save driver topic
save-driver-application
Update driver topic
update-driver-application
Update vendor-driver and vendor-vehicle relationship
save-vendordrivervehicle-application
Data Setup
The DSO for the FSM system is a vendor. For every city/ULB, a DSO should be created with the representative details as owner, associated vehicles and drivers.
Sample Curl
Integration
Integration Scope
Any system or DIGIT module can be integrated with the vendor service. It helps to manage the vendor with the vehicles, drivers, and owner for representatives, and login for the representative/owner to login into the system to carry our role-specific operations.
Integration Benefits
Validation of DSO/vendor availability.
Fetch the vehicle assigned to the DSO.
Fetch the drivers assigned to the DSO.
Steps to Integration
FSM to call vendor/v1/_search to fetch the DSOs.
FSM can call vendor/v1/_search to fetch the DSO’s and the respective vehicles and drivers.
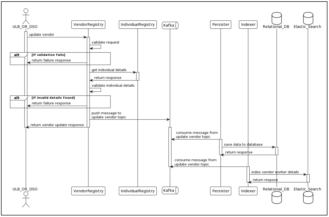
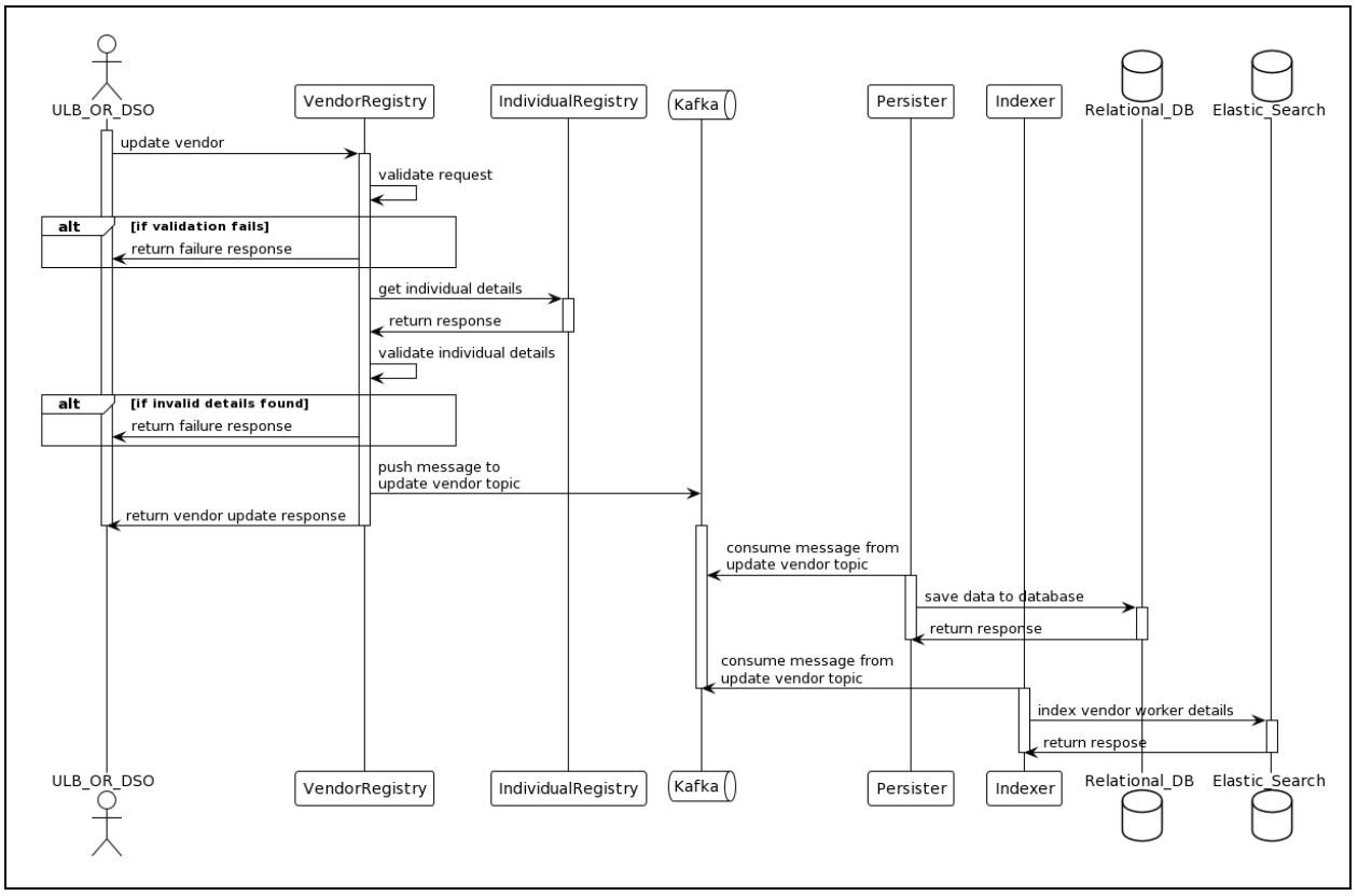
Interaction Diagrams




Create Worker

Update Vendor

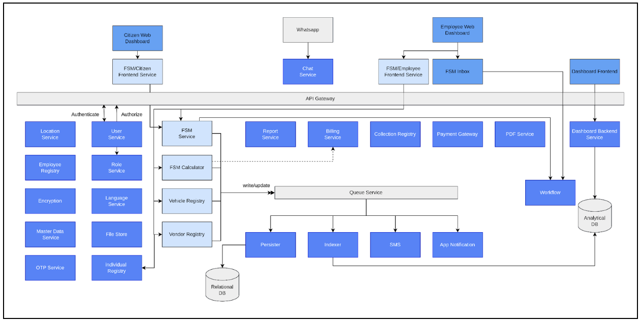
Architecture Diagram

Reference Docs
Doc Links
Workflow Technical Document
Workflow Service
User technical document
User Service
MDMS technical document
NEEDS TO BE UPDATED
IDGen technical document
NEEDS TO BE UPDATED
Localisation technical document
NEEDS TO BE UPDATED
Persister technical document
NEEDS TO BE UPDATED
SMS notification technical document
NEEDS TO BE UPDATED
API contract
Postman scripts
API List
Title
Link
Deprecation Status
Was this helpful?