FSM Service
Changes from Version 1.3.1 is 1.4.0
Introducing worker and FSM application mapping
Backward compatibility for existing applications
API Specification
ER Diagram

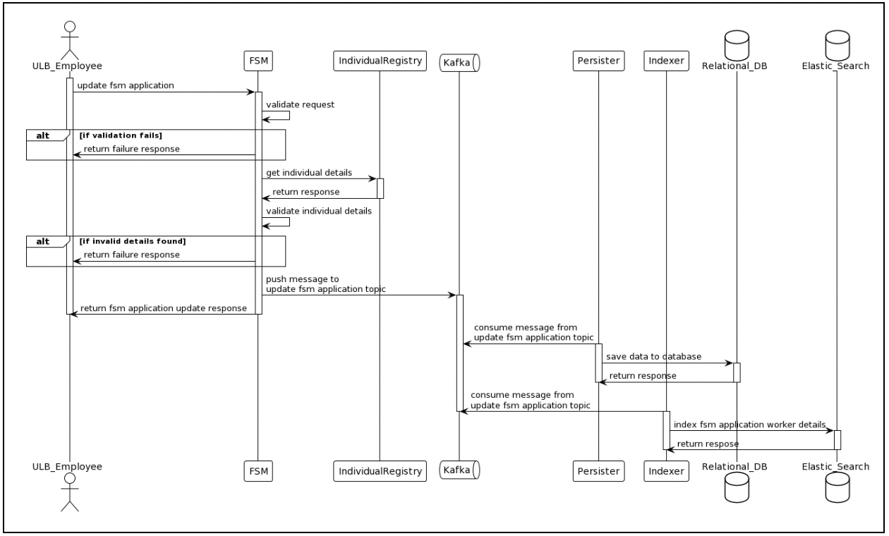
Sequence Diagram

Was this helpful?