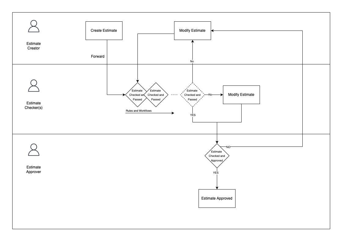
Estimate Worflow
User should be able to create → Forward (or) check → Forward/Reject an estimate.

Once the Estimate are created they will move to the respective checker and approver's inbox as pending items.

View Estimate
From Estimate Proposal Inbox, User can come into Estimate View Screen where Details of Estimate present while creating the estimate and Workflow history will be displayed.
User can take necessary actions by clicking on Actions Menu.

Sample ProcessInstance Worflow Object as given below:
{
"RequestInfo": {
"apiId": "estimate-service",
"action": "",
"did": 1,
"key": "",
"msgId": "20170310130900|en_IN",
"requesterId": "",
"ts": 1513579888683,
"ver": "1.0.0",
"authToken": "94ecb06f-8e5b-4798-af8f-56a987560209",
"userInfo":{
"uuid":"7e46e32c-187c-4fb4-9d6b-1ac70fa8f011"
}
},
"BusinessServices": [
{
"tenantId": "pb",
"businessService": "estimate-approval-2",
"business": "estimate-service",
"businessServiceSla": 432000000,
"states": [
{
"sla": null,
"state": null,
"applicationStatus": null,
"docUploadRequired": false,
"isStartState": true,
"isTerminateState": false,
"isStateUpdatable": true,
"actions": [
{
"action": "CREATE",
"nextState": "CREATED",
"roles": [
"EST_CREATOR"
]
}
]
},
{
"sla": null,
"state": "CREATED",
"applicationStatus": "CREATED",
"docUploadRequired": false,
"isStartState": true,
"isTerminateState": false,
"isStateUpdatable": true,
"actions": [
{
"action": "CHECK",
"nextState": "CHECKED",
"roles": [
"EST_CHECKER"
]
},
{
"action": "REJECT",
"nextState": "REJECTED",
"roles": [
"EST_CHECKER"
]
}
]
},
{
"sla": null,
"state": "CHECKED",
"applicationStatus": "CHECKED",
"docUploadRequired": false,
"isStartState": false,
"isTerminateState": false,
"isStateUpdatable": true,
"actions": [
{
"action": "TECHNICALSANCATION",
"nextState": "TECHNICALSANCATIONDONE",
"roles": [
"EST_TECH_SANC"
]
},
{
"action": "REJECT",
"nextState": "REJECTED",
"roles": [
"EST_TECH_SANC"
]
}
]
},
{
"sla": null,
"state": "TECHNICALSANCATIONDONE",
"applicationStatus": "TECHNICALSANCATIONDONE",
"docUploadRequired": false,
"isStartState": false,
"isTerminateState": false,
"isStateUpdatable": true,
"actions": [
{
"action": "ADMINSANCTION",
"nextState": "APPROVED",
"roles": [
"EST_ADMIN_SANC"
]
},
{
"action": "REJECT",
"nextState": "REJECTED",
"roles": [
"EST_ADMIN_SANC"
]
}
]
},
{
"sla": null,
"state": "REJECTED",
"applicationStatus": "REJECTED",
"docUploadRequired": false,
"isStartState": false,
"isTerminateState": false,
"isStateUpdatable": true,
"actions": [
{
"action": "EDIT",
"nextState": "CREATED",
"roles": [
"EST_CREATOR"
]
}
]
},
{
"sla": null,
"state": "APPROVED",
"applicationStatus": "APPROVED",
"docUploadRequired": false,
"isStartState": false,
"isTerminateState": true,
"isStateUpdatable": false,
"actions": null
}
]
}
]
}Sample Curl to fetch ProcessInstance
curl 'https://works-dev.digit.org/estimate-service/estimate/v1/_search?tenantId=pb.amritsar&department=DEPT_1&typeofwork=Road&fromProposalDate=1667241000000&toProposalDate=1667845799000&limit=10&sortBy=department&sortOrder=DESC&_=1667829358481' \
-H 'authority: works-dev.digit.org' \
-H 'accept: application/json, text/plain, */*' \
-H 'accept-language: en-US,en;q=0.9' \
-H 'content-type: application/json;charset=UTF-8' \
-H 'origin: https://works-dev.digit.org' \
-H 'referer: https://works-dev.digit.org/works-ui/employee/works/search-Estimate' \
-H 'sec-ch-ua: "Google Chrome";v="107", "Chromium";v="107", "Not=A?Brand";v="24"' \
-H 'sec-ch-ua-mobile: ?0' \
-H 'sec-ch-ua-platform: "Linux"' \
-H 'sec-fetch-dest: empty' \
-H 'sec-fetch-mode: cors' \
-H 'sec-fetch-site: same-origin' \
-H 'user-agent: Mozilla/5.0 (X11; Linux x86_64) AppleWebKit/537.36 (KHTML, like Gecko) Chrome/107.0.0.0 Safari/537.36' \
--data-raw '{
"RequestInfo":{
"apiId":"Rainmaker",
"authToken":"153c3161-55ce-4485-96fa-f67ea9757eea",
"msgId":"1667829358480|en_IN",
"plainAccessRequest":{}
}
}'Taking Actions on Estimate
An Action bar on the View Estimate Screen shows the list of actions
Forward Estimate
Reject Estimate
Modify Estimate
Approve Estimate
When any action is clicked respective popup is rendered according to the selected action. We have created three popups for approve, forward and reject. They are shown below



When these popups are submitted, Update Estimate API is called containing the relevant updates in the workflow object contained in request body. Estimate service internally calls the workflow service and updates the status of application.
Sample curl for Update Estimate
curl 'http://localhost:3000/estimate-service/estimate/v1/_update' \
-H 'Accept: application/json, text/plain, */*' \
-H 'Accept-Language: en-US,en;q=0.9' \
-H 'Connection: keep-alive' \
-H 'Content-Type: application/json;charset=UTF-8' \
-H 'Origin: http://localhost:3000' \
-H 'Referer: http://localhost:3000/works-ui/employee/works/view-estimate?tenantId=pb.amritsar&estimateNumber=EP/2022-23/11/000143&department=DEPT_1' \
-H 'Sec-Fetch-Dest: empty' \
-H 'Sec-Fetch-Mode: cors' \
-H 'Sec-Fetch-Site: same-origin' \
-H 'User-Agent: Mozilla/5.0 (X11; Linux x86_64) AppleWebKit/537.36 (KHTML, like Gecko) Chrome/107.0.0.0 Safari/537.36' \
-H 'sec-ch-ua: "Google Chrome";v="107", "Chromium";v="107", "Not=A?Brand";v="24"' \
-H 'sec-ch-ua-mobile: ?0' \
-H 'sec-ch-ua-platform: "Linux"' \
--data-raw '{
"estimate":{
"id":"e9d1e26c-7231-4fad-97f0-297dab173c23",
"tenantId":"pb.amritsar",
"estimateNumber":"EP/2022-23/11/000143",
"adminSanctionNumber":null,
"proposalDate":1667824800917,
"status":"ACTIVE",
"estimateStatus":"CREATED",
"subject":"Construct new schools",
"requirementNumber":"88888999",
"description":"Construct new schools",
"department":"DEPT_1",
"location":"pb.amritsar:ADMIN:pb.amritsar:Z1:B2:SUN40",
"workCategory":"Engineering",
"beneficiaryType":"SC",
"natureOfWork":"Operation & Maintenance",
"typeOfWork":"Road",
"subTypeOfWork":"RD01",
"entrustmentMode":"e-Procurement",
"fund":"02",
"function":"0003",
"budgetHead":"03",
"scheme":"AMRUT",
"subScheme":"AMRUT-01",
"totalAmount":null,
"estimateDetails":[{
"id":"4cbef8e4-aa3c-4c93-a954-a94f04ea8c96",
"estimateDetailNumber":"EP/2022-23/11/000143/000124",
"name":"Amrut Yojana",
"amount":98760,
"additionalDetails":null
}],
"auditDetails":{
"createdBy":"c8d0093a-4d2b-495f-8bdf-fd9d3594e43f",
"lastModifiedBy":"c8d0093a-4d2b-495f-8bdf-fd9d3594e43f",
"createdTime":1667824800916,
"lastModifiedTime":1667824800916
},
"additionalDetails":{
"owner":"Est Super User",
"formData":{},
"createdBy":"Est Super User",
"filesAttached":[]
}
},
"workflow":{
"action":"CHECK",
"comment":"Okay",
"assignees":["c8d0093a-4d2b-495f-8bdf-fd9d3594e43f"]
},
"RequestInfo":{
"apiId":"Rainmaker",
"authToken":"153c3161-55ce-4485-96fa-f67ea9757eea",
"userInfo":{
"id":110,
"uuid":"c8d0093a-4d2b-495f-8bdf-fd9d3594e43f",
"userName":"EST_SUPER",
"name":"Est Super User",
"mobileNumber":"9876543210",
"emailId":"",
"locale":null,
"type":"EMPLOYEE",
"roles":[
{
"name":"Employee",
"code":"EMPLOYEE",
"tenantId":"pb.amritsar"
},{
"name":"EST_CHECKER",
"code":"EST_CHECKER",
"tenantId":"pb.amritsar"
},{
"name":"EST TECH SANC",
"code":"EST_TECH_SANC",
"tenantId":"pb.amritsar"
},{
"name":"EST FIN SANC",
"code":"EST_FIN_SANC",
"tenantId":"pb.amritsar"
}
],
"active":true,
"tenantId":"pb.amritsar",
"permanentCity":null
},
"msgId":"1667833964561|en_IN","plainAccessRequest":{}
}
}'
Users must have the respective roles for taking actions on the Estimate, Otherwise the Action Bar will not be visible. And users can only take actions on the applications assigned to them.
Response Screen
Upon successful update a response screen is displayed as follows

Role-Action Mapping
EST_CHECKER
CHECK (Check and Forward) / REJECT
EST_TECH_SANC
TECHNICALSANCTION (Check and Forward) / REJECT
EST_ADMIN_SANC
ADMINSANCTION (Approve) / REJECT
Was this helpful?