Property Amalgamation
Product requirements document for amalgamation of properties
Introduction
What does amalgamation of properties mean?
Two or more than two adjacent properties of an owner(s) are merged to form a single property. On merging of properties, merged properties are removed from the assessment registers while the retaining property is modified to add the merged property(ies) dimensions. The retaining and merged properties relationship is maintained for future reference. The combination of properties for which amalgamation can be done is given below.
Building + Building
Building + Vacant Land
Vacant Land + Vacant Land
How is the amalgamation of properties accomplished on the ground?
The amalgamation is considered a service and the owner(s) has to apply for it. A single application is created for the amalgamation of properties with details of all the properties and the required documents are produced in support of the application. There is no application/ processing fee associated with the amalgamation of properties.
Key Metrics
Below are state-wise approximate figures of amalgamation applications received and processed in a year.
Andhra Pradesh
[On basis of data available in the property tax system]
453
Punjab
[On the basis of application received manually]
3000
Uttarakhand
[On the basis of application received manually]
1500
Cantonment Boards
[On the basis of application received manually]
1000
Odisha
[On the basis of application received manually]
NA
Proposed Solution
How to achieve this with the Property Tax System?
A new application type ‘AMALGAMATION’ is created.
Application no. format is defined.
Only one application is created and the record of the same is maintained. All the properties involved in amalgamation are linked to that application.
Workflow components are integrated and the wf status of retaining and merge properties are maintained as ‘In Workflow’ while the application is in flow.
Though there are no instances observed where the application fee is charged for amalgamation, the applicability of the application fee is to be made configurable.
The uniqueness of the owner (Individual) is identified based on the below-given attributes.
Owner’s Name
Owner’s Gender
Owner’s Guardian Name
Relationship with Guardian
The uniqueness of the owner (Institutional) is identified based on the below-given attributes.
Institute Name
Institute Type
Authorised Person Name
No final document is generated as proof of amalgamation.
Applicant(s) is/are intimated through SMS/ email notifications about the status and completion of the application.
Any integration impact to be handled.
Water and sewerage connection with merging properties to be moved to retaining property or to be brought to closure.
Trade licenses associated with merging properties are to be moved to retaining property or to be brought to closure.
Modules linked with property tax have to expose the API to check the status of applications in respective modules associated with a property.
Validations
All the properties should be active, INACTIVE and WORKFLOW properties are not eligible for amalgamation.
There should be any application in flow for other services as well linked with a merging property. E.g. Water Connection, Sewerage Connection, and Trade License.
The owner (s) of the retaining property should always be a superset of the owner(s) of the merging property. It means there should not be a case where any owner of the merging property(ies) is not the one from the owners of the retaining property.
There should not be any due on the properties which are to be merged while there is no such condition for retaining property.
Dues related to water and sewerage charges for the connections associated with merging properties are not taken care of here.
The total land area of retaining property = Land area of retaining + Total land area of properties to be merged.
The total built-up area of retaining property = Built-up area of retaining + Total built-up area of properties to be merged.
Properties to be merged are deactivated on completion of the process while retaining property remains active.
Amalgamation will be effective from the date of approval of the application.
Integrations Impacts
Water and Sewerage
There should not be an application related to water connection linked with a merging property in the workflow.
In the case of water and sewerage connections associated with merging property to be moved to retaining property, it has to be achieved in the WnS module itself by modifying the connection.
In the case of water and sewerage connections associated with merging property to be closed, it has to be achieved in the WnS module itself by using closure connection activity.
Trade Licenses
In the case of trade licenses associated with merging properties to be moved to retaining property, it has to be achieved in the TL module itself on renewal of trade.
In the case of trade licenses associated with merging properties to be closed, it has to be achieved in the TL module itself by using the closure of trade features.
Accounting and Finance
Accounting entries are passed for these transactions in terms of demand modifications.
User Persona
Employee/Citizen
Search a property by unique property ID
I can create an application for amalgamation of property(ies)
Employee/Citizen
Search a property by owner’s mobile no.
I can create an application for amalgamation of property(ies)
Employee/Citizen
Search a property by owner’s name or by door no.
I can create an application for amalgamation of property(ies)
Employee/Citizen
Initiate new application for properties amalgamation
I can merge adjunct property(ies) into main property.
Citizen
Notification for my property amalgamation application
I can keep track of my application (notification sent will be according to workflow)
Employee (Workflow)
Amalgamation application in my inbox
I can take appropriate action on the application.
Employee
Search application
I can see the application details.
Citizen
My Applications
I can see the application details to keep track of the application.
Navigation
Employee
Login → Search Property → View Property Details → Select ‘Amalgamation’ Action
Citizen
Login → Amalgamation Menu → Search Property → Search Result → Select Property.
Application No. Format
Application No. should follow the given format. PT-<running sequence>
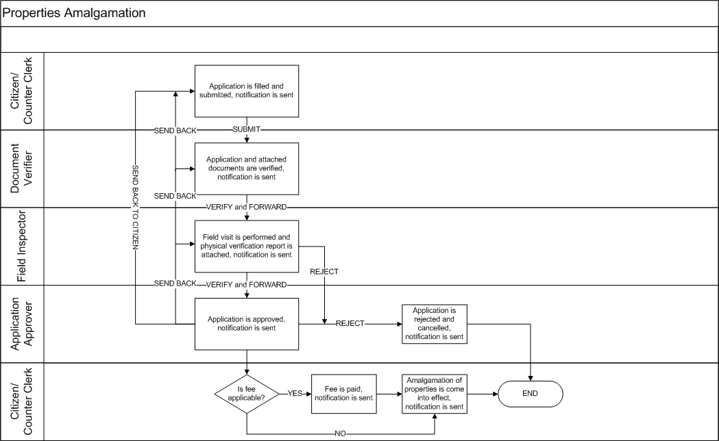
User Flow
Citizen/ Counter Employee - Application is initiated by citizen/ counter employee.
Document Verification - The application and documents attached to it are verified by a document verifier.
Field Inspection - The field inspector performs the field visit for the physical verification of properties.
Approval of Application - The application is approved by the approver and the changes requested in the application come into effect in case the application fee is not applicable.
Payment of application fee - In the case the application fee is applicable, the changes related to amalgamation come into effect only after the payment of the application fee.

Application Form
Property Address
Pincode
Display
Yes
Pincode of area property is located.
City
Display
Yes
City name of the property.
Locality/Mohalla
Display
Yes
Locality or mohalla name property is located.
Street Name
Display
Yes
Street name property is located.
Door No./House No.
Display
Yes
House or door no. of the property.
Ownership Details
Ownership Type
Display
Yes
Display of ownership type.
Institution Name
Display
Yes
It is applicable for the ownership type institution.
Institution Type
Display
Yes
It is applicable for the ownership type institution.
Name
Display
Yes
Name of the owner of property or the authorised person in case of institutional property.
Guardian Name
Display
Yes
Name of guardian and applicable for single and multiple ownership type only.
Gender
Display
Yes
Gender of owner/authorised person of the property.
Landline No.
Display
Yes
Office landline no. in case of institutional ownership.
Mobile No.
Display
Yes
Mobile no. of the owner/ authorised person.
Designation
Display
Yes
Designation of the authorised person
Display
Yes
Email address of owner/ authorised person.
Corresponding Address
Display
Yes
Corresponding address of the owner/ authorised person.
Merge Propertie(s)
Property ID
Textbox
Yes
To search and add the property. A button with the label ‘Search and Add’.
Search Property
Hyperlink
Yes
To search the property by other params too and add it to the application.
Property 1
Property ID
Display
Yes
Unique Property ID.
Property Address
Display
Yes
Full address of property.
Property Owners
Display
Yes
Comma separated list of property owners.
View Property Details/Remove Property
Hyperlink
Yes
To view the completed property details/ remove the added property.
Assessment Details
Property Type
Drop-down
Yes
Type of property
Property Usage
Drop-down
Yes
Usage of property, residential, non-residential, or mixed.
Plot Size (In Sq Ft)
Textbox
Yes
Total area of land in square feet on which the property is constructed.
Unit 1
Floor No.
Drop-down
Yes
Floor no. unit is located.
Usage
Drop-down
Yes
Usage of unit, residential/ non-residential.
Sub-Usage
Drop-down
Yes
Sub-usage of unit, mandatory in case of non-residential usage.
Occupancy
Drop-down
Yes
The type of occupancy of property.
Annual Rent
Textbox
Yes
Annual rent in INR, in case property is rented out.
Built-up Area
Textbox
Yes
Built-up area of the unit in square feet.
Documents
File Picker
Yes
The documents required to process the request.
Timelines
Workflow
Yes
Display of workflow steps completed.
Workflow
Initiate Application
Citizen/ Counter Employee
Initiated
Submit Application
Citizen/ Counter Employee
Initiated
Pending for document verification
Verify and Forward
Document Verifier
Pending for document verification
Pending for field inspection
Verify and Forward
Field Inspector
Pending for field inspection
Pending approval for amalgamation
Send Back
Document Verifier
Pending for document verification
Pending for citizen action
Send Back
Field Inspector
Pending for field inspection
Pending for document verification
Send Back
Approver
Pending approval for amalgamation
Pending for field inspection
Send Back To Citizen
<roles having access>
<Current Status>
Pending for citizen action
Re-submit
Citizen/ Counter Employee
Pending for citizen action
Pending for document verification
Re-submit
Document Verifier
Pending for document verification
Pending for field inspection
Re-submit
Field Inspector
Pending for field inspection
Pending approval for amalgamation
Approve
Approver
Pending approval for amalgamation
Approved
Reject
<roles having access>
<Current Status>
Rejected
Wireframes
Please click here to see the wireframes in Figma.
Screenshots are attached below.
Citizen (Mobile First)
Apply for amalgamation


Login into the account (If not already logged in)


Select retaining the property for amalgamation
The user will be displayed all the properties currently linked with the logged-in account and allowed to select one of them as a retaining property.


The retaining property address and ownership details are displayed on the apply screen.


Select a property to merge.
The user will be displayed a list of all those properties which are owned by him/ her as a single owner or joint owner and allowed to select a property based on the below conditions. The owner(s) of the merging property should be a subset of the owner(s) of the retaining property.
There should not be any dues on the property.
The property should be active, also there should not be any application in flow for an integrated module associated with the property.
The property should belong to the same locality as the retaining property.


Modify the assessment details of retaining property
Property Type
Plot Size


Number of basements
Number of floors


Unit details
Usage
Sub-usage
Occupancy
Built-up Area
Annual Rental



In case, the property type is ‘Flat’, the flat details are modified.

In the case property type is vacant land, vacant land details are modified.
Documents attachment and summary of the application


Employee
Apply for amalgamation
Property is searched and property details are viewed.


Select the action ‘Amalgamate Property’ from the action list.





Use Case Scenarios
UC 1 - Same Owner’s Residential Properties
There are two properties A and B, both are residential in nature and belong to the same owner “xyz”.
Illustration: Suppose A is the retaining property while B has to be merged with A.
Property A address remains unchanged.
Property A ownership details remain unchanged.
So assessment details of property A are modified according to the assessment details of B. Below given are the activities which can be performed to modify the assessment detail of property A.
The land area of A is increased to include B into A.
One more UNIT is added to A representing B.
An additional floor is added to A representing B.
The existing UNIT area of A is increased.
The existing UNIT rental value of A is increased.
The remaining attributes would remain unchanged. Like Usage, Sub Usage, and Occupancy. Though these also can be edited if required.
Property B is linked with the application which is deactivated on completion.
UC 2 - Same Owner’s Mixed Properties
There are two properties A and B, A is residential while B is non-residential and belongs to the same owner “xyz”.Illustration: Suppose A is the retaining property while B has to be merged with A.
Property A address remains unchanged.
Property A ownership details remain unchanged.
So assessment details of property A are modified according to the assessment details of B. Below given are the activities which can be performed to modify the assessment detail of property A.
The land area of A is increased to include B into A.
Property usage is changed to Mixed.
One more UNIT is added to A representing B and UNIT usage and sub-usage is kept according to property B, commercial in this case.
An additional floor is added to A representing B.
The existing UNIT area of A is increased.
The existing UNIT rental value of A is increased.
Property B is linked with the application which is deactivated on completion.
UC 3 - Solo Owner Of One Property And Joint Of Others
There are two properties A and B, “xyz” is the only owner of property A while he/she is the joint owner of property B.Illustration:
In case, property B is the retaining property, property A is merged according to usage cases #1 and #2.
In case, property A is the retaining property, property B is first mutated in the name of the owners of property A using the mutation process.
UC 4 - Properties Of Two Different Owners
There are two properties A and B, the owner of property A is “xyz” while the owner of property B is “def”.Illustration:
In case A is going to be retaining property, property B is to be first mutated in the name of “xyz” using the mutation process.
In case B is going to be retaining property, property A to be first mutated in the name of “def” using the mutation process.
There are two properties A and B, the owner of property A is “xyz” which is institutional ownership while the owner of property B is “def” which is individual ownership.
It is a similar case to #4, and the property is to be mutated first to initiate amalgamation.
Last updated
Was this helpful?