Vendor Registry
Overview
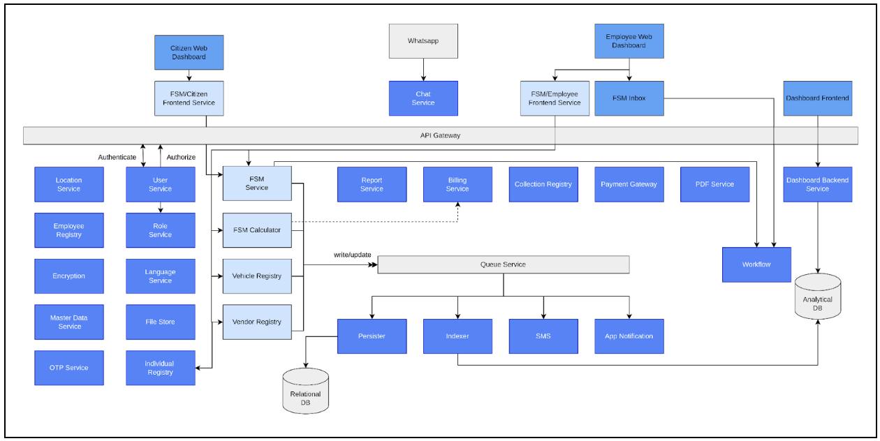
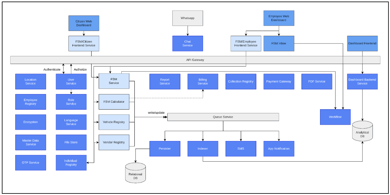
Architecture Diagram

Vendor Registry
Changes from Version 1.3.1 is 1.4.0
API Specification
ER Diagram

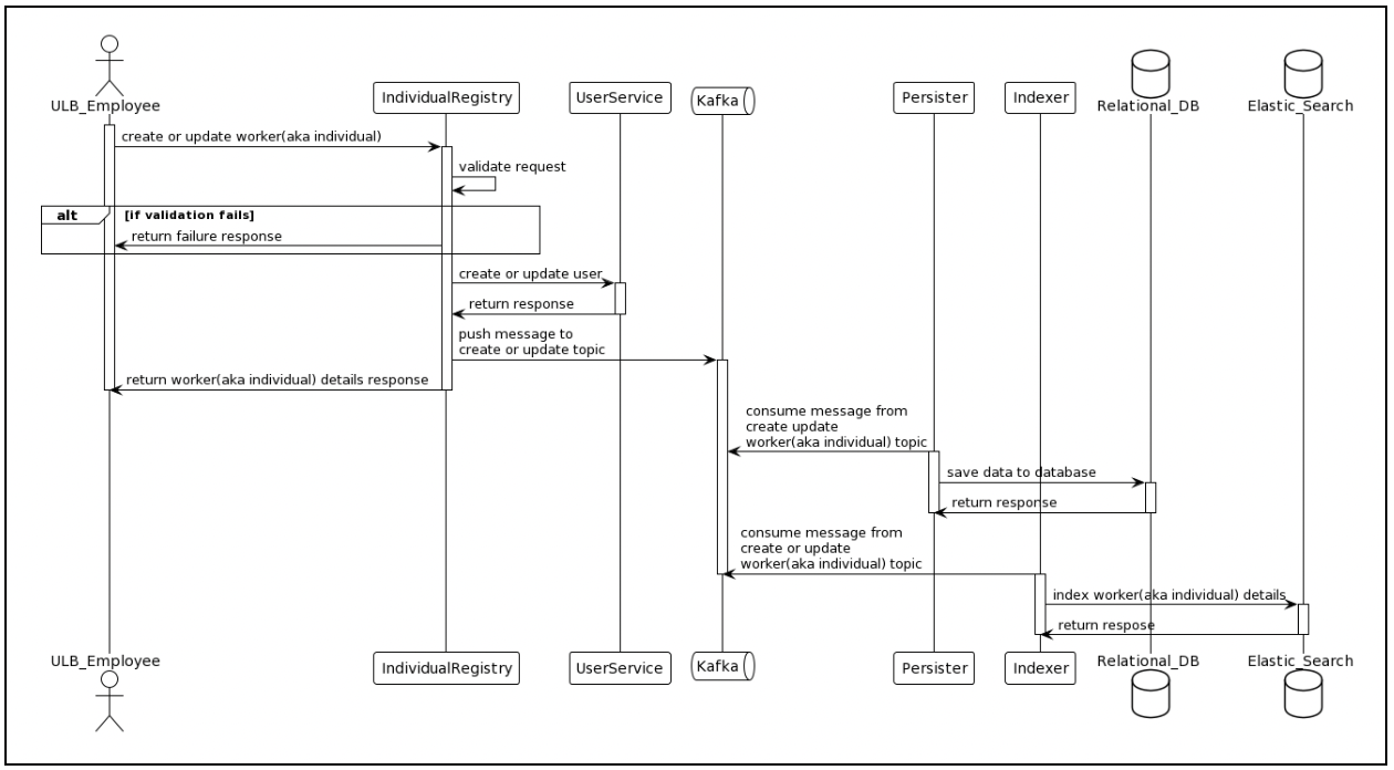
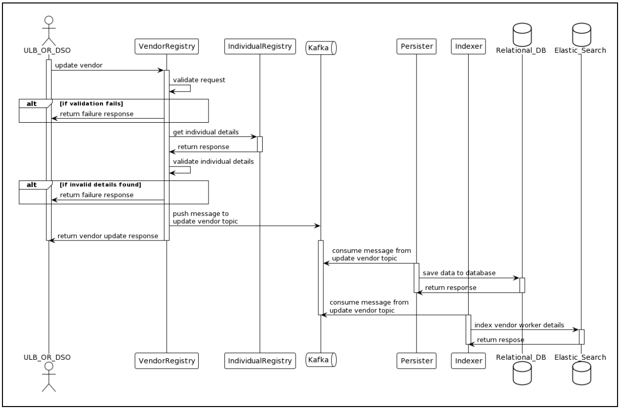
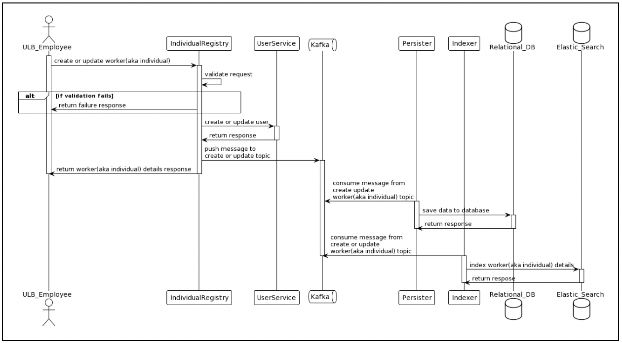
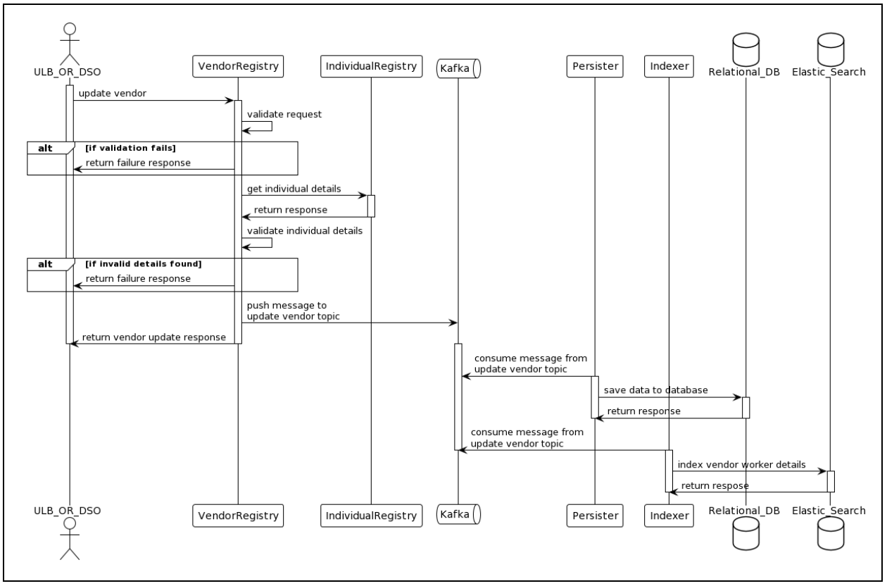
Sequence Diagram
Create Worker

Update Vendor

Was this helpful?